888¼¯Íŵç×ÓÓÎÏ·
888¼¯Íŵç×ÓÓÎÏ·ÍøÈº
ÉîÛÚÊÐ
888¼¯Íŵç×ÓÓÎÏ·Ö§¸¶
¼¼ÊõÓÐÏÞ¹«Ë¾
¼ÎÁªÖ§¸¶ÓÐÏÞ¹«Ë¾
ÖÐ
/
EN
Ê×Ò³
¹ØÓÚ888¼¯Íŵç×ÓÓÎÏ·
¼¯ÍŹ¤Òµ
ÐÂÎÅÖÐÐÄ
Ͷ×ÊÕß¹ØÏµ
¼ÓÈëÎÒÃÇ
888¼¯Íŵç×ÓÓÎÏ·ÍøÈº
ÉîÛÚÊÐ
888¼¯Íŵç×ÓÓÎÏ·Ö§¸¶
¼¼ÊõÓÐÏÞ¹«Ë¾
¼ÎÁªÖ§¸¶ÓÐÏÞ¹«Ë¾
¹ØÓÚ888¼¯Íŵç×ÓÓÎÏ·
ÇåÁ®½¨Éè
¼¯ÍŽéÉÜ
Ïòµ¼ÍŶÓ
´óʼÇ
ÆóÒµÎÄ»¯
¿ÉÒ»Á¬Éú³¤
ÇåÁ®½¨Éè
ÁªÏµ888¼¯Íŵç×ÓÓÎÏ·
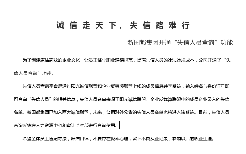
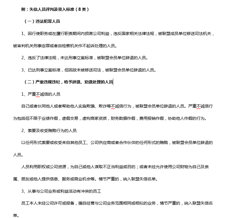
³ÏÐÅ×ßÌìÏ£¬£¬£¬£¬£¬£¬Ê§Ô¼Â·ÄÑÐÐ--888¼¯Íŵç×ÓÓÎÏ·¿ªÍ¨¡°Ê§Ô¼Ö°Ô±ÅÌÎÊ¡±¹¦Ð§
2019.08.22
·µ»ØÁбí
SINCE 2001
888¼¯Íŵç×ÓÓÎÏ·
¹²´´ÓÅÃÀÉúÑÄ
Create Better Lives
¾ÓÉ20ÓàÄê¶·ÕùÓë¸û×÷£¬£¬£¬£¬£¬£¬888¼¯Íŵç×ÓÓÎÏ·ÒÑÉú³¤Óñ³ÉÇòÁìÏȵÄÖ§¸¶¿Æ¼¼¹«Ë¾
2001-2023
888¼¯Íŵç×ÓÓÎÏ·´óʼÇ
Copyright ? 2001-2021 888¼¯Íŵç×ÓÓÎÏ·
ÔÁICP±¸17103483ºÅ
ÔÁ¹«Íø°²±¸44030002001556
888¼¯Íŵç×ÓÓÎÏ·ÉÌ·þ¶¼»áЧÀÍÉÌ
Ö´·¨ÉùÃ÷
Òþ˽Õþ²ß
ÍøÕ¾µØÍ¼
ÁªÏµ888¼¯Íŵç×ÓÓÎÏ·
¡¾ÍøÕ¾µØÍ¼¡¿
¡¾sitemap¡¿